Why I Took the ACE Exam
Although I already hold the GCP Professional Cloud Architect (PCA) certification, most of my recent work has focused on AWS or Azure. I still remember the core concepts; those are quite consistent across providers, but I’d lost touch with some of the practical nuances (like the color of some buttons) in the GCP console.
To refresh that knowledge, I chose the ACE exam. According to the description, it’s a hands-on certification that tests your ability to manage infrastructure, debug issues, and apply best practices, without diving into advanced topics like IoT or advanced ML pipelines. It sticks to the essentials: compute, storage, security, and high availability. It may not focus on GenAI, but it’s still a valuable skill set.
You may still encounter ML-related scenarios in the questions, simply because that’s the current reality. Yet, the exam focuses on infrastructure, not ML algorithms or pandas code blocks.
Scheduling Proctoring: What to Expect
Scheduling the exam in Poland was simple and affordable. One thing I like about Google exams is that you book a specific time slot, not a generic voucher. That suits my approach; by the time I schedule, I’m ready. This is a personal preference, of course. Some people prefer the flexibility of scheduling after payment.
Pro TIP: Pay close attention to AM/PM, especially if you’re aiming for a 12:00 slot. Google/Kryterion lets you switch between 12-hour and 24-hour formats, which you can use to double-check your time.
Google sends multiple email reminders confirming your exam time and date.
I opted to take the exam at home, but test centers are also available. Prices were identical in my case, so I went with convenience.
One advantage of test centers is that you won’t risk interruptions due to unstable internet or power issues. Also, test centers tend to be less strict about minor behavior, like briefly looking away from the screen. Likely to wipe away tears — Just kidding, it’s not that hard!
Home-based proctoring, on the other hand, is more rigorous. Proctors might ask you to show your surroundings or end a session if they consider your actions suspicious. Reddit is filled with stories of such experiences, so it’s best to be cautious.
If you choose to take the exam at home:
- Prepare a clean, quiet, private room where no one will interrupt you.
- Before the exam, the proctor will ask you to show your room, desk, ID, wrists, and glasses (if applicable). Watches, smart glasses, or headphones are not allowed.
- Kryterion now supports showing the room using your phone, which is 100% more convenient than using a laptop camera. You just scan a QR code, and then remove the phone after inspection.
My experience went smoothly: no issues or interventions, no technical problems. I used macOS, installed the testing software, and it worked perfectly.
Preparation Materials and Strategy
The official exam guide accurately reflects the topics covered, so I used it as my primary resource. Carefully reading it helped me identify areas for improvement. I highly recommend referring to it throughout your preparation.
My main study platform was Cloud Skills Boost due to the high quality of the lectures. These same lectures are likely available via Coursera as well. Cloud Skills Boost also includes hands-on labs, which are super important. Most labs give you a deep understanding of GCP services, how to operate/administer them, and how to answer tricky exam questions. They also teach best practices, which help you identify correct answers in scenario-based questions.
TIP: Many questions include several technically correct answers, but only one works in the real world. Practical experience helps you eliminate nonsense quickly.
Important Topics
While every topic matters, I found certain areas more prominent in the exam:
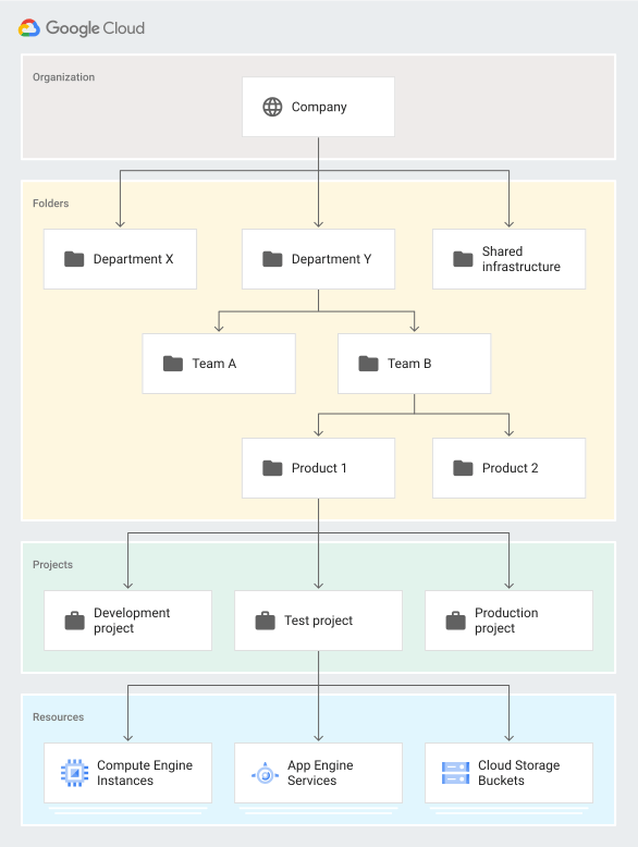
Billing, Projects, Organizations, and Folders
Engineers in large companies often don't deal with these directly (especially billing) since dedicated teams handle them. And due to security restrictions, you can't really practice billing on platforms like Cloud Skills Boost. So, I highly recommend creating your own GCP projects and exploring billing configs. You don't need to spin up resources; just work with folders, projects, and IAM policies. It's extremely valuable.
Google provides a nice architecture diagram, so you can try building something similar.

Kubernetes (GKE)
My background includes CKA and CKS certifications and deep Kubernetes experience, so this section was familiar. But the exam questions go beyond the basics. They no longer ask, “What is a Pod?” but focus more on debugging real-world issues, understanding GKE setups, high availability, and security.
The Kubernetes course in the official learning path is a good start, but not enough on its own. I suggest:
- Deploying more than just a basic Nginx pod. For example, you can build something like the image below. Make sure it works, then update the nginx deployment with a different version of Nginx and finally delete pods and see what will happen. Try to break and fix things. This is extremely valuable for the exam and for everyday work.

- Practicing debugging
- Using Minikube or Killercoda for hands-on work. CKA labs in Killercoda is a good level, CKS probably too much
Cloud Run & Cloud Functions
The official learning path didn't cover these extensively, but there are other dedicated courses on the platform.
For additional preparation, I used the GCA Cloud Engineer Certification Prep course on LinkedIn Learning. It’s well-structured, comprehensive, and covers gaps in other resources. If you have access to it, it can serve as your main study resource.
Final Thoughts
What’s great about GCP exams, even practical ones like ACE, is their focus on understanding concepts, rather than memorizing UI details or CLI flags like AZ-104 (sorry, Microsoft). Some questions might seem like that at first, but if you read them carefully, you’ll realize they are testing your comprehension of how things work.
This means your knowledge won’t become outdated with a UI redesign. Plus, the skills you develop can be easily transferred to other clouds.
The ACE exam is a solid benchmark, if you are comfortable with:
- Building scalable infrastructure
- Debugging real issues
- Analyzing logs
- Applying good security and high availability practices,
It’s a certification that rewards hands-on skills, and a worthwhile addition for anyone looking to prove their ability to solve real-world administrative tasks in GCP.







